漂亮4-梦想照进现实,起劲成绩未来!

后疫情时代Taper(缩债)解读

      什么是Taper???? ??

        在经济金融领域,, ,,,Taper常陪同QE(Quantitative Easing,, ,,,量化宽松)泛起,, ,,,QE指央行通过购置债券、银行金融资产等做法向市场注入流动性,, ,,,而Taper是指央行逐渐缩减资产购置规模,, ,,,逐步退出QE,, ,,,收回QE向市场投放的流动性。。。。。


        Taper会影响什么???? ??

        市场受到的攻击主要来自于预期外的Taper信号。。。。。美联储首次体现或果真讨论Taper时市场反应最大,, ,,,以后恐慌情绪边际递减。。。。。

        缩减恐慌攻击下,, ,,,全球主要资产价钱普遍承压。。。。。美债收益率加速上行,, ,,,股市下跌,, ,,,大宗商品价钱走低。。。。。其中新兴市场压力最大,, ,,,并且当市场逐步消化了恐慌情绪后,, ,,,其资产价钱反弹幅度较弱。。。。。

        汇率方面,, ,,,美元指数获得一定支持,, ,,,尤其是最先Taper后,, ,,,陪同加息预期升温。。。。。 


        历史上Taper对市场的影响:

        2013年5月时仍美联储主席的伯南克揭晓了著名的Tapering Talk,, ,,,提出逐步削减并最终退出QE,, ,,,投资者迅速调高了对美国政策利率的预期,, ,,,引起了美国股市的波动,, ,,,标普500当日下跌0.8%,, ,,,之后约莫一个月时间里回调5%左右。。。。。但由于基本面向好,, ,,,美股整体向上趋势未改,, ,,,尤其是在2013年12月QE3实验减量、2014年10月QE3正式退出后,, ,,,美股并未大幅回撤。。。。。

        2015年12月,, ,,,美联储时隔7年首次加息,, ,,,联邦基金目的利率从0.25%提升至0.5%,, ,,,标普500当日下跌1.5%,, ,,,之后约莫一个月时间里回调10%左右。。。。。

image.png

        从QE3 Taper整个历程的差别阶段来看,, ,,,全球差别国家和地区股市体现差别很大,, ,,,这当中主要是受各国基本面因素影响:

TaperTalk至美联储加息时代,, ,,,其他股指涨跌幅(%)

image.png

        QE3从TaperingTalk到最后美联储加息差别阶段内,, ,,,各大类资产涨跌区别显着,, ,,,美国股市由于基本面向好的缘故,, ,,,整体上并未泛起大幅回撤,, ,,,只是短期内泛起波动,, ,,,相较量来看,, ,,,油价、金价以及铜价受流动性影响严重,, ,,,尤其是布伦特原油,, ,,,在QE3完全退出至加息前这一时间段内下跌高达56%。。。。。

Taper Talk至美联储加息时代,, ,,,大类资产涨跌幅(%)

image.png 

        为什么说此次美联储Taper节奏和2013年纷歧样???? ??

        超预期是首次2013年Taper引发市场强烈动荡的主因,, ,,,而此次Taper通过信号作用影响市场的力度料将削弱。。。。。

        美联储的首次Taper开启得有些突然。。。。。彼时,, ,,,美国失业率仍在7.5%左右,, ,,,焦点PCE为1.5%,, ,,,缺乏美联储设定的2%的目的(现在美国失业率5.4%,, ,,,焦点PCE3.6%,, ,,,即是通胀压力高于2013年,, ,,,失业率低于2013年,, ,,,形势更有利于Taper),, ,,,因此市场此前并未预期美联储将准备缩减购债。。。。。

伯南克讨论和正式宣布Taper的要害时间点

image.png

        与上一次Taper相比,, ,,,本次Taper再度引发恐慌的可能性下降。。。。。一方面,, ,,,2013年时市场关于Taper毫无成熟预期,, ,,,QE1和QE2均未履历过缩减购债阶段,, ,,,且当伯南克首次吹风Taper时美国的经济数据尚未组成强有力的支持,, ,,,因此,, ,,,伯南克的Taper言论让市场措手缺乏。。。。。而目今美国通胀压力已显着增添,, ,,,远高于美联储设定的2%的恒久通胀目的,, ,,,Taper的客观条件逐步成熟;; ;;;;另一方面,, ,,,相较于2013年,, ,,,目今的美联储已越发注重与市场的相同,, ,,,前瞻指引成为了主要的钱币政策工具之一。。。。。本次Taper前美联储通过聚会纪要、官方讲话等方法,, ,,,提前指导市场情绪,, ,,,以防泛起超预期状态而导致市场超调的征象。。。。。

        由此,, ,,,Taper通过信号宣示作用影响市场的力度料将削弱,, ,,,市场关于Taper的预期将以相对温顺的方法反应在资产价钱中,, ,,,且主要集中于生意层面,, ,,,好比在美联储钱币政策聚会或主要官员讲话前后,, ,,,会泛起美元走强、利率抬升、危害资产承压的情形,, ,,,但扰动水平将缺乏2013年。。。。。待充分消化Taper信号后,, ,,,市场将重回此前的运行逻辑,, ,,,即全球经济苏醒深化,, ,,,流动性尚未实质性恶化,, ,,,危害偏好仍在。。。。。

 

        什么是杰克逊霍尔聚会,, ,,,这次聚会效果是什么???? ??

        杰克逊霍尔全球央行年会是全球央行政策的风向标,, ,,,素有政策拐点“晴雨表”之称,, ,,,对市场有重大影响,, ,,,资源市场加入者经常通过视察和聆听各央行行长在该聚会上的讲话来判断全球央行后市的政策走向。。。。。

        在美联储此前宣布的聚会纪要显示,, ,,,美联储官员在7月议息聚会上讨论了可能在2021年底前最先缩减购债规模的妄想。。。。。大部分官员以为在通胀目的方面已经取得足够希望,, ,,,且在就业方面也取得了希望,, ,,,以为在今年晚些时间最先缩表妄想可能是合适的,, ,,,可是关于缩表的详细时间点仍保存不同。。。。。因此,, ,,,美联储主席鲍威尔在本次年会上的讲话,, ,,,是否会释放更多缩减购债规模妄想的信号,, ,,,引发市场的高度关注。。。。。

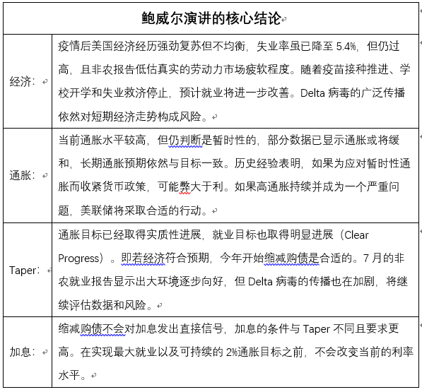
        8月27日鲍威尔在聚会上讲话内容与7月FOMC聚会的差别并不大,, ,,,未释放更多增量信息,, ,,,意味着或许率不会在9月宣布Taper,, ,,,令市场有些“失望”。。。。。

 image.png

        预计什么时间Taper???? ??

        年内还剩3次FOMC聚会,, ,,,划分在9/23、11/4、12/16。。。。。因此,, ,,,美联储现实上面临两种计划:

        (1)11月宣布Taper,, ,,,从12月最先实验;; ;;;;

        (2)12月宣布Taper,, ,,,从2022年1月最先实验。。。。。

        市场普遍预期11月的FOMC聚会会正式提出缩债妄想。。。。。变异疫情和短期就业影响的主要是经济苏醒节奏而非整体趋势,, ,,,缺乏以改变美联储的决议偏向。。。。。


        鲍威尔一再鸽派的其他缘故原由:

        鲍威尔担当美联储主席一职将于2022年2月5日正式到期。。。。。多家媒体称,, ,,,美国总统拜登的照料们正思量建议鲍威尔连任美联储主席。。。。。人事决议预计将在9月6号(Labor Day)前后做出。。。。。

        一位优异的美联储主席,, ,,,需要经济政治平衡术。。。。。关于美联储潜在候选人,, ,,,经知情人士透露,, ,,,拜登照料一直在研究潜在候选人的果真演媾和谈论,, ,,,并尤其关注对劳动力市场的看法。。。。。而鲍威尔一再提出就业最大化是Taper的一大条件,, ,,,就业没有完全恢复前不会阻止量化宽松,, ,,,信托是顺势而为。。。。。

 

        本月非农怎样看:

        美国8月ADP就业生齿仅增添37.4万,, ,,,远远低于预期的增添61.3万。。。。。数据宣布后,, ,,,市场对美联储收紧的预期降温,, ,,,美元继续回落,, ,,,非美延续反弹,, ,,,黄金则陷入震荡。。。。。

        8月初靓丽的就业报告宣布的是7月份的非农报告,, ,,,7月份恰逢美国多个州竣事发放失业津贴,, ,,,一大批劳动者重回事情岗位,, ,,,就业人数增添。。。。。8月面临疫情反弹,, ,,,预计不会是一个周全利好的数据。。。。。更可能是优劣各半的数据,, ,,,这种数据会让市场对美联储收紧的预期降温,, ,,,进而打压美元,, ,,,利好大宗商品。。。。。可是数据又不会很差,, ,,,不会影响到美联储的收紧程序。。。。。

        因此,, ,,,本次数据,, ,,,较量大的两种情形是,, ,,,就业人数缺乏预期,, ,,,可是失业率、薪资切合预期;; ;;;;或者就业人数切合预期,, ,,,但失业率、薪资缺乏预期。。。。。昨天美元延续下跌,, ,,,这与8月份小非农缺乏预期后美元反而维持强势的体现完全差别,, ,,,这也侧面反应了,, ,,,市场对本次非农并不乐观。。。。。

【网站地图】【sitemap】